Sign In | Join Free | My xpandrally.com
China TOP Electronic Industry Co., Ltd. logo
TOP Electronic Industry Co., Ltd.
TOP is a professional electronic components distributor in China. we offer one-stop solution service , from communication modules , antennas , PCB , PCBA , and all components for PCB Bom.
Verified Supplier

10 Years

Home > Integrated Circuit Components >

ADS7845E 12-Bit Touch Screen Controller 125kHz Sampling SPI Interface 2.7-5V SSOP-16 -40°C to +85°C

TOP Electronic Industry Co., Ltd.
Trust Seal
Verified Supplier
Credit Check
Supplier Assessment
Contact Now

ADS7845E 12-Bit Touch Screen Controller 125kHz Sampling SPI Interface 2.7-5V SSOP-16 -40°C to +85°C

  • 1
  • 2
  • 3

Brand Name : Texas Instruments

Model Number : ADS7845E

Certification : CE, GCF, ROHS

Place of Origin : China

MOQ : 1

Price : Negotiable

Payment Terms : T/T, Western Union,

Supply Ability : 1000pcs per month

Delivery Time : 3-5 working days after received the payment

Packaging Details : Packed in original tray firstly ,then carton, at last Bubble bag for outer packing

Function : Step-Up, Step-Down

Output Configuration : Positive or Negative

Topology : Buck, Boost

Output Type : Adjustable

Number of Outputs : 1

Contact Now

ADS7845E

FEATURES

5-WIRE TOUCH SCREEN INTERFACE

RATIOMETRIC CONVERSION

SINGLE SUPPLY: 2V to 5V

UP TO 125kHz CONVERSION RATE

SERIAL INTERFACE

PROGRAMMABLE 8- OR 12-BIT RESOLUTION

AUXILIARY ANALOG INPUTS

FULL POWER-DOWN CONTROL

APPLICATIONS

PERSONAL DIGITAL ASSISTANTS

PORTABLE INSTRUMENTS

POINT-OF-SALES TERMINALS

PAGERS

TOUCH-SCREEN MONITORS

DESCRIPTION

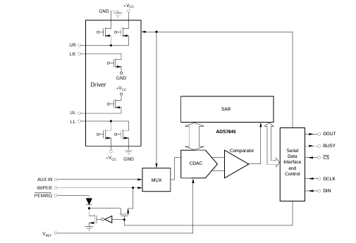
The ADS7845 is a 12-bit sampling analog-to-digital converter (ADC) with a synchronous serial interface and low on-resistance switches for driving touch screens. Typical power dissipation is 750µW at a 125kHz throughput rate and a +2.7V supply. The reference voltage (VREF ) can be varied between 1V and +VCC , providing a corresponding input voltage range of 0V to VREF . The device includes a shutdown mode which reduces typical power dissipation to under 0.5µW. The ADS7845 is guaranteed down to 2.7V operation.

Low power, high speed, and on-board switches make the ADS7845 ideal for battery-operated systems such as personal digital assistants with resistive touch screens and other portable equipment. The ADS7845 is avail able in a 16-lead SSOP package and is guaranteed over the –40°C to +85°C temperature range.

INFORMATION

Category
Manufacturer
Texas Instruments
Series
-
Packaging
Tube
Part Status
Active
Touchscreen
5 Wire Resistive
Resolution (Bits)
12 b
Interface
Serial
Voltage Reference
External
Voltage - Supply
2.7V ~ 5.5V
Current - Supply
280 µA
Operating Temperature
-40°C ~ 85°C
Mounting Type
Surface Mount
Package / Case
16-SSOP (0.154", 3.90mm Width)
Supplier Device Package
16-SSOP
Base Product Number

Drawing

ADS7845E 12-Bit Touch Screen Controller 125kHz Sampling SPI Interface 2.7-5V SSOP-16 -40°C to +85°C

Our advantage :

  • High quality products --- our offers are 100% new and original, ROHS
  • Competitive price --- good Purchase channels with good price.
  • Professional service --- strict quality testing before the shipment, and perfect after-sales service after the purchase.
  • Adequate inventory --- With the support of our strong Purchasing team,
  • Fast delivery --- we will ship the goods within 1-3 working days after the payment confirmed.

be sure to meet your need for all kinds of components. ^_^


Product List
Supply a Series of Electronic Components, full range of semiconductors, active & passive Components.We can help you to get all for bom of the PCB,IN a word, you can get one-stop solution here,


The offers including:
Integrated Circuit, Memory ICs, Diode, Transistor , Capacitor, Resistor, Varistor, Fuse, Trimmer & Potentiometer, Transformer, Battery, Cable, Relay, Switch, Connector, Terminal Block, Crystal & Oscillator, Inductor, Sensor, Transformer, IGBT Driver, LED,LCD, Convertor, PCB (Printed Circuit Board),PCBA (PCB Assembly)

Strong in Brand:
Microchip, MAX, AD, TI, ATMEL, ST, ON, NS, Intersil, Winbond, Vishay, ISSI, Infineon, NEC, FAIRCHILD, OMRON,YAGEO, TDK, etc


Product Tags:

ADS7845E Spi Touch Screen Controller

      

ADS7845E Touch Screen Controller

      

ADS7845E 12-Bit Controller

      
Wholesale ADS7845E 12-Bit Touch Screen Controller 125kHz Sampling SPI Interface 2.7-5V SSOP-16 -40°C to +85°C from china suppliers

ADS7845E 12-Bit Touch Screen Controller 125kHz Sampling SPI Interface 2.7-5V SSOP-16 -40°C to +85°C Images

Inquiry Cart 0
Send your message to this supplier
 
*From:
*To: TOP Electronic Industry Co., Ltd.
*Subject:
*Message:
Characters Remaining: (0/3000)